6V Charger Design for Lead/Acid Batteries
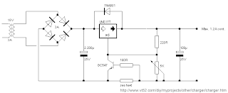
When you are surfing on the internet to find the 6V charger circuit for rechargeable batteries, perhaps most of them are for NiMH or NiCd batteries. You should not use them because they will not work for Lead / Acid batery.If you want to build a 6V charger or greater, the best way to charge a battery is with a current limited voltage regulator. The following Lead/Acid battery charger schematic installed at 1A maximum current.
If the current rises over this set current, the regulator will be forced to issue a lower voltage. Since voltage drops, so will the current; hence current limited. While the battery is charging, the current should decrease slowly while voltage starts to increase. In the end, the current will be next to zero and the voltage will be equal to the voltage specified.
Use the following to design a charger:
Diode over the regulator in the schematic is just a safety, which aims to prevent damage to the regulator when the supply is turned off. In this situation, the battery is still attached to offer a negative voltage regulator, because the voltage at the output is greater than the voltage on the input. In this situation, the regulator diode shorts and avoids problems.
Maybe you are interesting with my other guide on Alkaline Charger dan Solar AA Battery Charger.

0 comments:
Post a Comment